Instance Verification Kit (IVK)
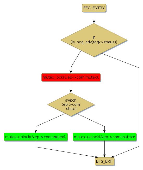
mutex lock @ [72858+27+/linux-3.19-rc1/drivers/infiniband/hw/cxgb4/cm.c]
Instance Signature: mutex
|
The Matching Pair Graph:
|
|
Function Name
|
Control Flow Graph (CFG)
|
Events Flow Graph (EFG)
|
Source Correspondence
|
|
peer_abort
|
|
|
[71974+10+/linux-3.19-rc1/drivers/infiniband/hw/cxgb4/cm.c]
|